
索 引 号:
005692376/2026-00058
主题分类:
城乡建设、环境保护
发布机构:
住房和城乡建设局
发布日期:
2026年02月28日
标 题:
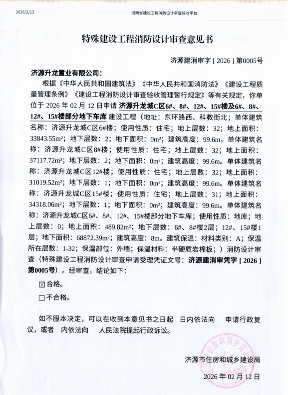
济源升龙城C区6#、8#、12#、15#楼及6#、8#、12#、15#楼部分地下车库特殊建设工程消防设计审查意见书
济源升龙城C区6#、8#、12#、15#楼及6#、8#、12#、15#楼部分地下车库特殊建设工程消防设计审查意见书
扫一扫在手机打开当前页
豫公网安备:
41900102410935号

