
索 引 号:
005692376/2026-00057
主题分类:
城乡建设(含住房)
发布机构:
住房和城乡建设局
发布日期:
2026年02月27日
标 题:
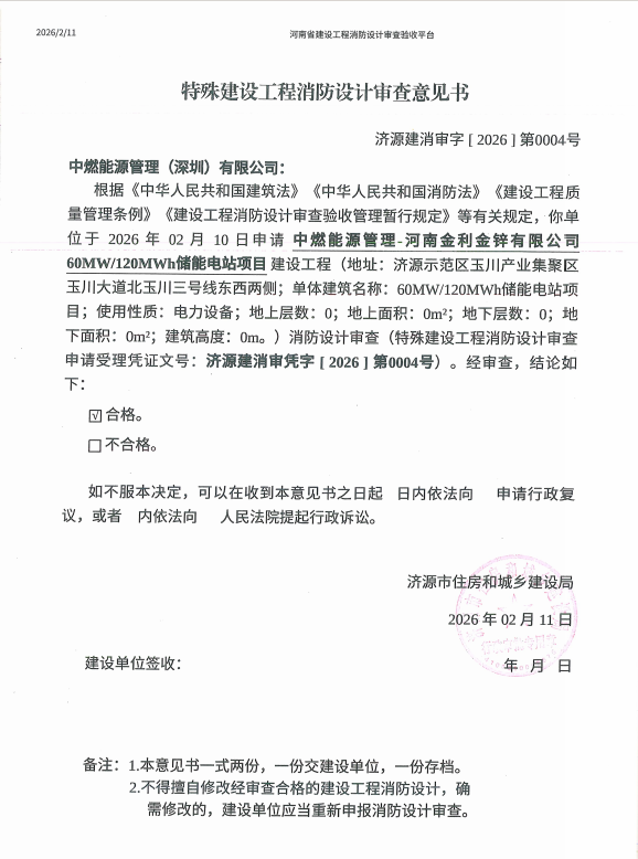
中燃能源管理-河南金利金锌有限公司60MW/120MWh储能电站项目特殊建设工程消防设计审查意见书
中燃能源管理-河南金利金锌有限公司60MW/120MWh储能电站项目特殊建设工程消防设计审查意见书
扫一扫在手机打开当前页
豫公网安备:
41900102410935号

